英国365上市公司(集团)-Global Platform
集团首页
|
联系我们
站点首页
关于我们
英国365上市公司简介
管理团队
专业设置
团队队伍
公司动态
英国365上市公司新闻
通知公告
教学科研
教学工作
科研工作
员工工作
员工管理
员工活动
员工社团
党群工作
党群机构
党建活动
党风廉政
工会工作
人才招聘
招生信息
就业信息与指导
红色文化
亮点工作
特色项目
视频展映
实验实训中心
中心简介
机构职能
通知公告
规划建设
资料下载
人才招聘
人才招聘
• 招生信息
• 就业信息与指导
当前位置: 站点首页 >> 人才招聘
四川天府新区成都片区人民法院 (四川自由贸易试验区人民法院)2022年10月公开招聘工作人员公告(川文理就[2023]0094)
来源:英国365上市公司 发布时间:2022-10-26
根据法院工作及队伍建设需要,成都天府新区人力资源开发服务有限公司受用人单位天府新区法院(四川自贸区法院)委托,按照公开、平等、竞争、择优的原则,面向社会公开招聘17名编外聘用工作人员,派遣至天府新区法院(四川自贸区法院)工作。现将有关事项公告如下:
一、招聘方式及对象:符合招聘资格条件的社会在职、非在职人员,其中招聘要求为应届生的岗位,招聘对象为2022届普通高校毕业生以及2021年普通高校毕业且未就业的高校毕业生。
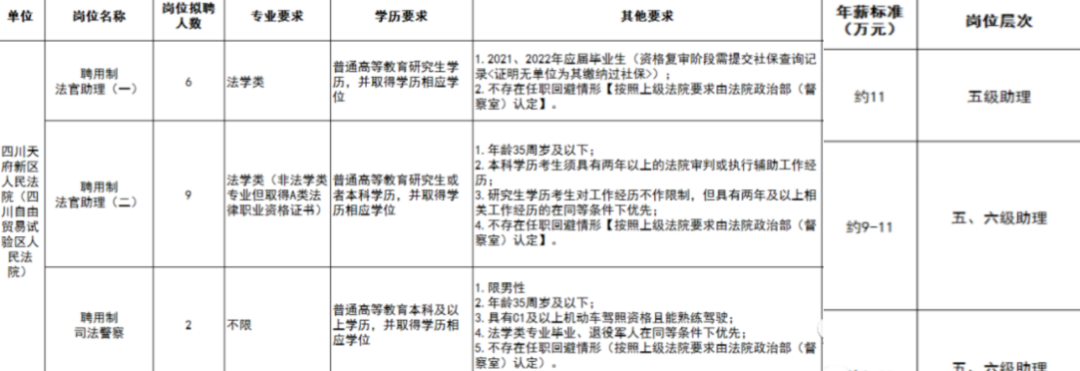
二、招聘岗位、人数
详见附件《四川天府新区成都片区人民法院(四川自由贸易试验区人民法院)2022年10月公开招聘编外聘用工作人员岗位表》。
三、招聘资格条件
(一)应聘人员必须具备下列基本条件:
1.拥护党的路线方针政策,遵纪守法、品行端正、爱岗敬业;
2.具有正常履职的工作能力和身体条件;
3.取得普通高等教育本科及以上学历,并取得学历相应学位;
4.招聘岗位所规定的其他条件(详见附件)。
留学回国人员报考的,除需符合招聘公告和岗位表中规定的条件和要求外,还需提供教育主管部门出具的国(境)外学历学位认证材料。
应聘人员必须在资格复审前取得招聘岗位要求的毕业证书、学位证书及其他相关证书,否则不予聘用或不予进入下一招聘环节,后果及责任由本人自负。
除应届生毕业证书、学位证书取得时限按上条执行外,其余招聘资格条件中涉及时间期限的,一律计算至10月17日。
(二)有下列情况之一者,不得报考:
1.因犯罪受过刑事处罚的;
2.被开除中国共产党党籍或公职的;
3.受处分尚未解除或有违法、违纪行为正在接受审查的;
4.被依法列为失信联合惩戒对象的;
5.其他法律规定不得被聘用情形的。
四、招聘流程
(一)发布公告
本次招聘公告在以下网站发布:天府菁英网(
www.cdtfhr.com
)
(二)网上报名
应聘人员报名前务必认真阅读本公告及招聘要求等信息,根据本人学历、工作经验等实际情况,按照招聘资格条件与自我条件一致的原则报名。
1.报名时间:2022年10月17日12:00至2022年10月21日17:00;
2.报名方式:通过天府菁英招聘门户网站(
http://cdtfhr.zhiye.com
)进行网上报名(选择“公招考试2”栏目-选择岗位-申请职位-填报信息-提交);
报名链接:
https://cdtfhr.zhiye.com/intern?p=3^48#jlt
3.填报信息:每人限报一个岗位,应聘人员按网络提示进行注册,真实、准确、完整填写个人信息,报名截止后信息不可修改,因应聘人员个人原因造成的错误或不完整填写报名表的,后果及责任由本人自负。其中招聘要求为应届毕业生的岗位,请应聘人员上传成绩单、社会实践证明、获奖证明等在校期间学习锻炼表现材料。对提供虚假报名材料的,一经查实,即取消应聘资格。
注意:采用简历导入方式申请岗位的,提交前务必仔细检查各项信息是否完整、准确,导入过程中出现信息缺失、错误的后果自负。
(三)简历筛选、资格复审及考试流程
1.简历筛选
根据应聘人员基本情况进行初审,其中招聘要求为应届生的岗位,请应聘人员上传成绩单、社会实践证明、获奖证明等在校期间学习锻炼表现材料。
2.在线笔试
(1)笔试内容
聘用制法官助理(一)、聘用制法官助理(二):裁判文书撰写(刑事、民事、行政案例三选一);
聘用制司法警察:《综合能力测试》,内容包括公共基础知识、职业能力倾向测试、文字写作;
(2)笔试安排:
①笔试时间:暂定2022年10月25日下午(星期二),以届时笔试公告信息为准,相关事宜将于天府菁英网公告。
②笔试形式:本次笔试将采取在线笔试方式进行(进入笔试人员将通过短信及邮件方式通知提前进行试测)。具体在线笔试流程及注意事项以届时笔试公告信息为准。
因考生未能及时了解相关公告等个人原因导致缺席的,后果及责任由本人自负;
3.开考比例:同一岗位的招聘人数与报名人数的比例原则上不低于3:1方可开考,达不到开考比例的,相应调减该岗位招聘人数直至取消该招聘岗位;确属急需紧缺岗位,可降低至1:1开考。
4.考试成绩:满分100分。考生通过天府菁英网(
www.cdtfhr.com
),凭报考时身份证号进行自主查询。
(四)体能测试
1.体测对象:聘用制司法警察
2.体测项目及标准参照《公安机关录用人民警察体能测评项目和标准(暂行)》执行。进入体能测试人数与招聘人数比例为6:1。
3.时间和地点以届时体测准考证通知为准,请及时查看天府菁英网相关公告。因考生未能及时了解相关公告等个人原因导致缺席的,一切后果由考生承担。
4.体测结果分为“合格”和“不合格”两档,体测结果合格的,以笔试成绩排名按照与招聘人数3:1的比例进入资格复审环节;体测结果不合格的,取消进入下一环节资格。
(五)资格复审
同一岗位进入资格复审人数与招聘人数的比例为3:1,根据笔试成绩从高分到低分依次确定(如进入资格复审人员最后一名笔试成绩出现并列,一并进入),应聘人员未按要求参加资格复审、资格复审不合格或本人主动放弃的,可根据笔试成绩从高分到低分依次递补。若最终同一岗位资格复审符合条件人数少于3:1比例的,以实际人数为准。
资格复审时应聘人员应交验身份证、毕业证、学位证等与招聘资格条件相关的证件、证明材料原件及复印件,审查合格者进入面试环节,并打印面试准考证。
(六)面试
1.面试时间、地点:具体时间、地点以面试准考证信息为准,请及时查看天府菁英网(
www.cdtfhr.com
)相关公告。
2.面试采用综合面试的方式进行,成绩采用百分制,考察内容主要包括其综合素质、业务能力与竞争岗位的适应程度等相关内容。
3.因考生未能及时了解相关公告或通讯不畅通等个人原因导致缺席的,一切后果由考生承担。
(七)总成绩
1.本次公开招聘总成绩采取综合考核的方式进行,总成绩满分100分。
各岗位总成绩=笔试成绩*40%+面试成绩*60%。
2.各岗位的最低合格分数线为70分,从高分到低分排序按照1:1比例确定进入体检环节人员名单。如符合条件人数低于计划招聘人数,则根据实际符合条件人数确定进入体检环节人员。
3.如总成绩并列,以面试成绩高者优先。
4.如经综合考核,岗位应聘者均未达到所报考岗位职责胜任要求的(原则上总成绩低于70分),取消该岗位此次招聘。
5.总成绩及进入体检人员名单在面试结束后通过天府菁英网(
www.cdtfhr.com
)公布。
(八)体检
进入体检人员须根据通知自行前往指定医院进行体检。体检标准参照《公务员录用体检通用标准(试行)》执行。体检所产生的一切费用由进入体检人员本人承担,体检时间、地点另行通知。
初次体检不合格的可在接到初次体检结果三日内申请复检一次并以复检结果为准。进入体检人员未按要求参加体检、体检不合格及本人主动放弃的,取消进入下一环节资格,由此产生的缺额,经用人单位同意,可根据同一岗位总成绩,在最低合格线以上从高分到低分依次等额递补;如不递补或无递补人选,相应调减该岗位招聘人数直至取消该招聘岗位。
(九)考察
对体检合格人员进行考察,内容包括有无违法犯罪记录和失信惩戒等。考察时应聘人员须在规定时间内提交个人征信情况证明,提交时间、地点以通知为准,逾期未提交上述证明资料者视为自动放弃。因考察不合格或自动放弃产生的缺额,可酌情递补。
(十)公示
考察合格者确定为拟聘人员,名单将通过天府菁英网(
www.cdtfhr.com
)进行公示,公示期为3个工作日。
(十一)聘用
经公示无异议的拟聘人员,与成都天府新区人力资源开发服务有限公司签定合同,派遣至用人单位工作。试用期6个月,试用期间被发现有不符合岗位资格条件、不能胜任岗位工作等情形的取消聘用资格。福利待遇按照用人单位相关规定执行。
拟聘人员应在用人单位规定时间内报到,逾期视为自动放弃,可酌情递补。
五、相关事项
(一)本批次招聘不指定考试辅导用书,不举办也不委托任何机构或个人举办任何形式的辅导培训班,考试不收取费用。
(二)在笔试、资格复审、面试、体检、考察、公示、聘用等环节出现的人员缺额,由招聘单位研究决定是否递补及相关事项。
(三)招聘过程中如有通知、调整、补充、提示等事项,将在天府菁英网(
www.cdtfhr.com
)上公布。应聘人员不主动、不按要求登录指定网站查阅相关信息,导致本人未能按要求参加考试、资格复审、面试、体检、办理聘用手续等程序的,后果及责任由本人自负。
(四)应聘人员须在招聘期间保持本人手机畅通,避免无法及时取得联系;个人联络方式不真实、有误、有变更等且未及时告知招聘组织方,后果及责任由本人自负。
(五)资格审查工作贯穿招聘工作全过程,应聘人员应对本人填报信息、提供资料的真实、准确、完整性负责,在公开招聘的任一环节发现应聘人员不符合应聘资格条件或弄虚作假的,均取消其考试或聘用资格,后果及责任由本人自负。
(六)成都天府新区人力资源开发服务有限公司拥有对招聘工作的最终解释权。
咨询时间:工作日9:00-12:00,13:00-17:00。
咨询电话:028-80205179
联系我们
英国365上市公司(集团)-Global Platform 版权所有
地址 : 四川省达州市通川区塔石路中段519号
邮编:635000 意见
箱:
sasu_wcxydzb@126.com
ICP备:蜀ICP备06020089号-1 [
管理入口
]
关注我们