为深入实施人才优先发展战略,精准引进符合高新区教育事业发展的急需紧缺人才,根据《成都市事业单位公开招聘工作人员办法》(成人社发〔2021〕26号)规定及成都市2022年“蓉漂人才荟”招聘工作相关要求,结合区域实际,成都高新区现面向普通高等院校公开招聘106名教师。本次招聘为编制内招聘,招聘的人员按事业单位编制内人员管理。
一、招聘原则及程序
坚持“公开、平等、竞争、择优”的原则,按照德才兼备的用人标准,优中选优,采取报名、资格初审、考核、体检和政审、聘用的程序进行。
二、招聘对象及报考条件
(一)招聘对象:
1.符合招聘岗位条件的2022年、2023年应届部属师范院校优秀应届毕业公费师范生。
2.符合招聘岗位条件的2022年、2023年应届优秀毕业硕士研究生及以上学历人员,其中在国(境)外高校取得的学历、学位须经国家教育主管部门认证。
3.应聘人员须在2023年7月31日前取得毕业证、学位证、普通话证书、教团队格证(或中小学教团队格考试合格证明)等应聘资格条件要求的全部证书。如疫情等特殊情况影响取得相关证书,根据实际情况另行研究确定。
注:不含定向生、委培生。
(二)报考条件:
1.拥护中国共产党,热爱社会主义,遵纪守法,品行端正,爱岗敬业,事业心和责任感强;
2.公费师范生具有本科学历,其余人员应具有研究生及以上学历;取得相应学位;
3.取得符合所报岗位学科、学段要求的教团队格证;
4.语文招聘岗位普通话要求二甲及以上,其他岗位二乙及以上;
5.1995年9月1日及以后出生,博士研究生年龄可放宽至1989年9月1日及以后出生;
6.具有良好的政治素质和道德品行;
7.具有正常履行职责的身体条件和心理素质;
8.符合法律法规和招录职位要求的其他资格条件。
(三)凡有下列情形之一的,不得应聘:
1.曾受过各类刑事处罚的人员;
2.有违法、违纪行为正在接受审查的人员;
3.在校期间受过纪律处分的人员;
4.有其它违反国家法律、法规行为的人员;
5.法律、法规规定不得招聘为事业单位工作人员的其他情形的人员;
6.被依法列为失信联合惩戒对象的人员。
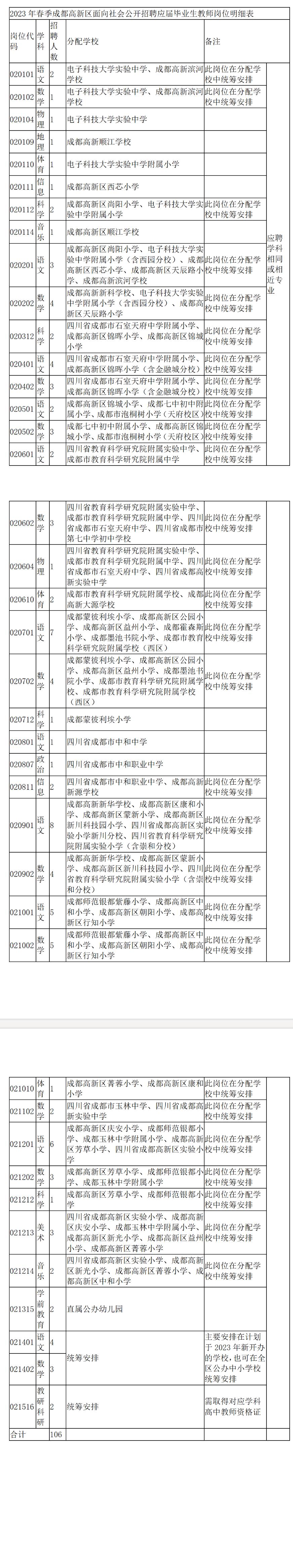
三、招聘岗位、名额及专业要求
招聘岗位详见《2023年春季成都高新区面向社会公开招聘应届毕业生教师岗位明细表》。如有岗位无人报考或无合格拟聘人员,则该岗位名额可调剂使用。每人限报一个岗位。
四、招聘流程
(一)报名和资格审查
本次招聘采取线上报名。
线上报名时间:
2023年2月17日09:00-2月27日17:00。
报名网站为:
https://campus.chinahr.com/xiaozhao/cdgxjs/index.html,也可在报名时间内扫描下方二维码报名。

资格审查工作贯穿考录全过程,任何时候发现应聘人员有不符合报考条件、弄虚作假情形的,取消考试、聘用资格,所产生的后果由应聘人员本人承担。
(二)考核
同一招聘岗位资格审查通过人数与招聘人数的比例,原则上不低于3:1方可开考,达不到上述比例的,开考比例可放宽至2:1,若仍然达不到2:1比例的岗位,应调减招聘人数;无法调减的按照《成都市事业单位公开招聘工作人员办法》(成人社发〔2021〕26号)第二十七条规定办理。
1.面试主要考核应聘人员的仪表仪态、行为举止、专业素养、与招聘岗位的匹配程度、综合素质等,满分为100分,分为初评、任教能力测试、综合答辩。本着优中选优的原则,面试过程中逐轮淘汰,初评成绩低于80分者不得进入任教能力测试,任教能力测试成绩低于80分者不得进入综合答辩,综合答辩成绩低于80分者不得进入体检和政审。
2.初评采取简历呈现加自我展示的方式进行,任教能力测试采取讲课展示的方式进行,综合答辩采取线下面试加线上测评的方式进行,具体时间、地点及相关要求另行通知。
3.总成绩=初评成绩×30%2525+任教能力测试成绩×30%2525+综合答辩成绩×40%2525。
综合答辩成绩高于80分者,根据总成绩从高到低,按不超过招聘岗位总数的比例,确定进入体检和政审的人员名单。如总成绩相同,以综合答辩成绩从高分到低分排序。如应聘人员因个人原因放弃,则按照总成绩从高分到低分依次等额递补。递补只进行1次。
(三)签约
根据总成绩从高到低,按照招聘人数1:1的比例确定拟签约人员名单,签订就业三方协议(请提前获取就业三方协议)的时间和具体安排另行通知。未在通知规定时间内签约的,视为自愿放弃招聘资格。
五、体检、考察及公示
(一)体检
体检项目和标准按人力资源社会保障部、国家卫生计生委、国家公务员局《关于修订〈公务员录用体检通用标准(试行)〉及〈公务员录用体检操作手册(试行)〉有关内容的通知》(人社部发〔2016〕140号)执行。
招录单位或应聘人员对非当日、非当场复检的体检项目结果有疑问的,可在接到体检结论通知之日起7日内提出复检要求。复检只进行1次,只复检对体检结论有影响的项目。体检结果以复检结果为准。
体检人员未在规定时间按要求参加体检或体检不合格、或自动放弃出现缺额,因此产生的空额从高分到低分依次等额递补。递补只进行1次。
(二)考察
对体检合格者进行政审考察。考察工作参照《公务员录用考察办法(试行)》(中组发〔2021〕11号)文件规定执行,进入考察人员因本人原因导致无法进行考察或考察不合格,取消其聘用资格,因此产生的空额从高分到低分依次等额递补,递补人员经体检合格后进入考察。递补只进行1次。
(三)公示
拟聘用人员名单在成都高新区公众信息网(http://www.cdht.gov.cn/)进行公示。公示期为7个工作日。
公示期满,对没有反映问题或反映问题不影响聘用的,办理聘用手续;对有严重问题并查有实据的,不予聘用;对反映有严重问题,但一时难以查实的,暂缓聘用,待查实并作出结论后再决定是否聘用。
公示期间及公示后,因报考者放弃或其他原因出现职位缺额时,不再递补。
六、聘用及试用期
(一)面试、体检、考察并经公示合格者,办理正式聘用手续。新聘用人员应在规定时间内到用人单位报到。不按时报到的,取消聘用。
(二)新聘用人员试用期为1年。对新聘用人员的管理,按照《事业单位人事管理条例》(国务院第652号令)的规定执行。试用期内不合格的,解除聘用。
七、纪律与监督
本次招聘工作接受监督,并在网上公布联系电话,欢迎社会各界予以监督。
咨询电话:028-86057845(政策咨询)
监督电话:028-82829317
技术电话:010-59840994
附件:2023年春季成都高新区面向社会公开招聘应届毕业生教师岗位明细表.docx
